学院简介
党政领导
机构设置
教授委员会
学位评定委员会
学院视频
专业设置
重点学科
特色学科
一流专业
精品课程
杰出人才
专任教师
博士后
专业技术人员
外聘教师
荣休教师
创新团队
主要成果
科研平台
社会服务
学术交流
党建工作
纪委工作
英国365集团
校友会简介
活动动态
发展基金
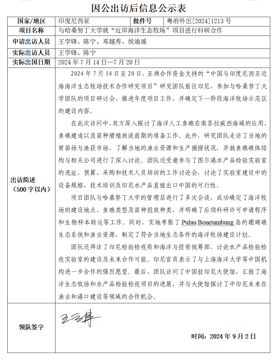
根据《关于进一步规范省部级以下国家工作人员因公临时出国的意见》的要求,现将英国365集团因公出访信息予以公示(详见附件)。公示时间为2024年9月18日至9月24日。如有意见,请在公示期内,向相关单位反映。
党政办电话:0759-2383236,联系人:夏老师;纪委办电话:0759-2383163,联系人:孔老师。